• 登录
    • 注册
  • 登录
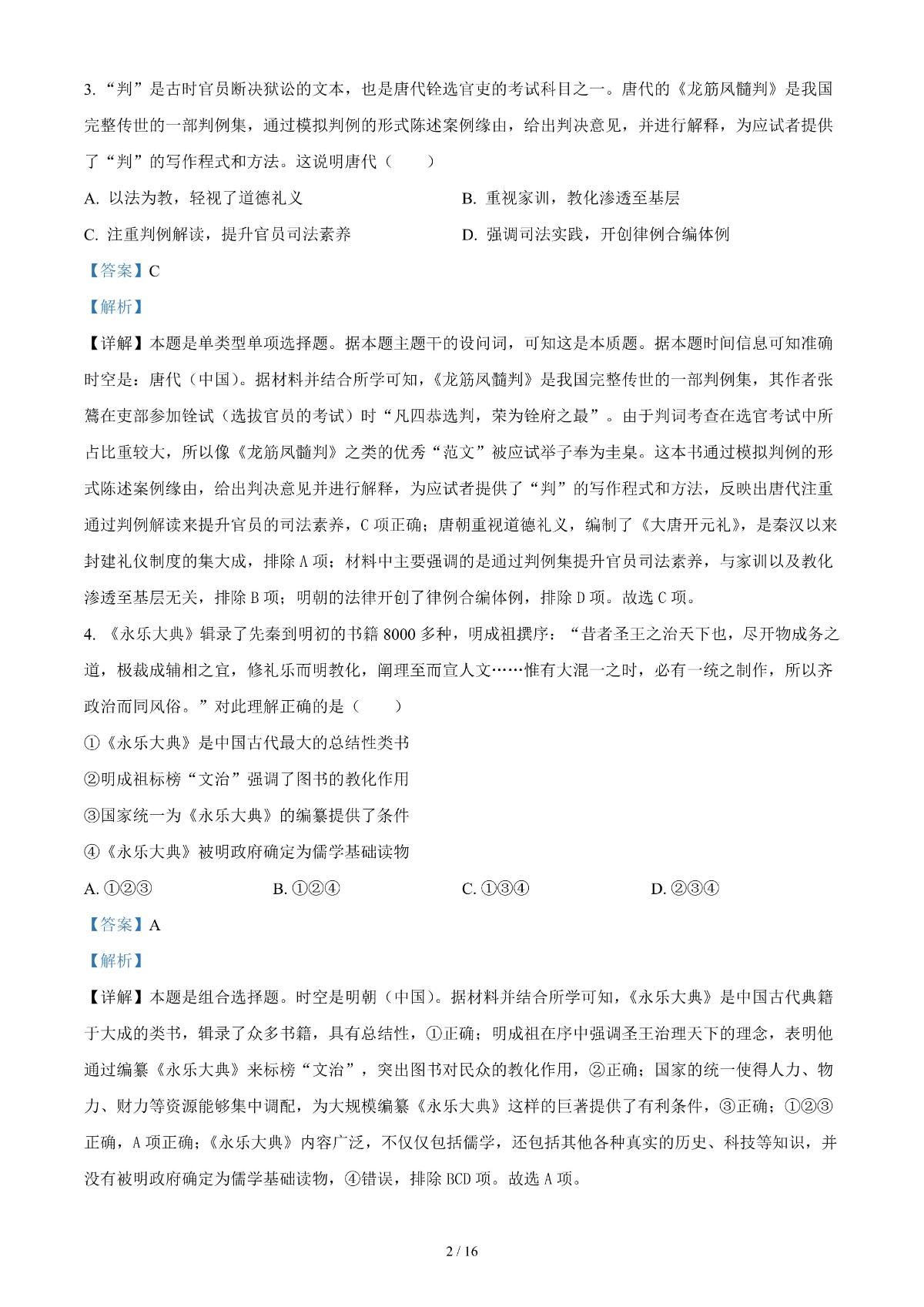
  • 注册
  • 金牌会员
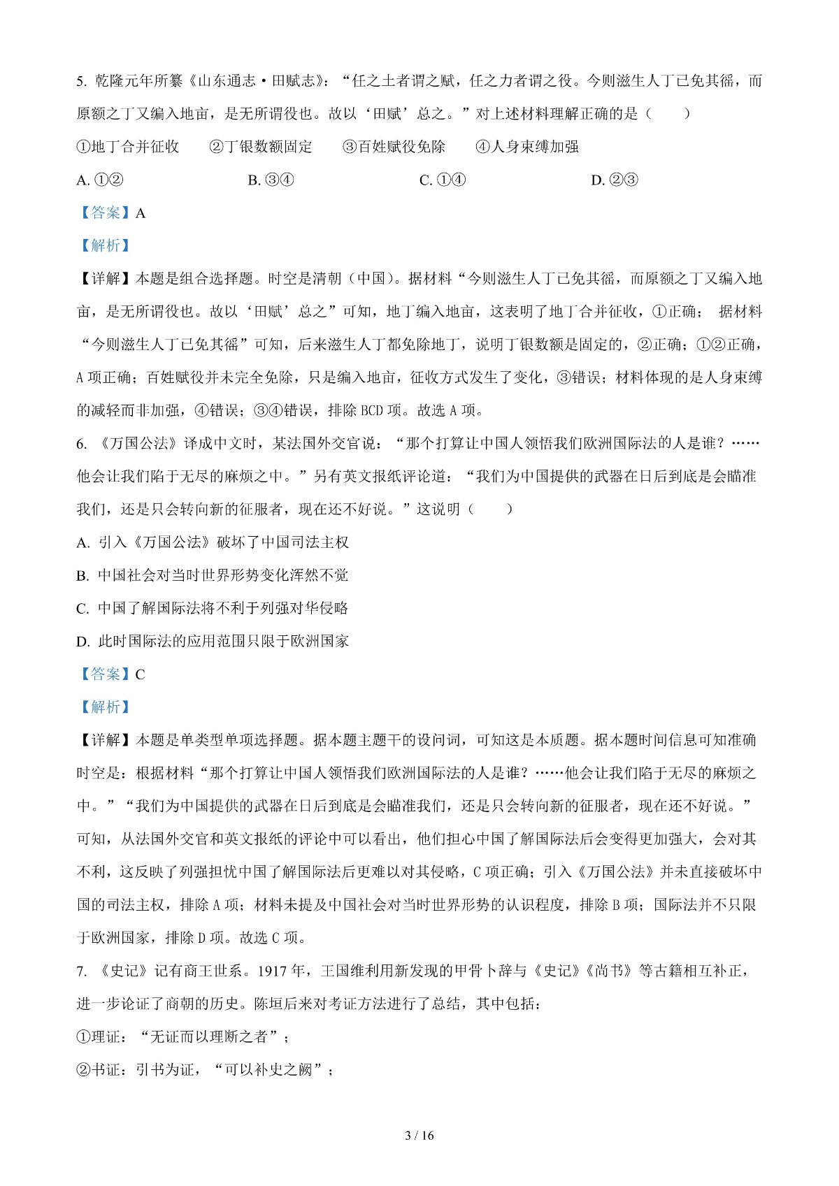
  • 选课中心
    • 高中教师研修课程
    • 高中预备课程
    • 联报优惠
    • 师训课程
  • 公司介绍
    • 教师团队
    • 公司介绍
    • 业务体系
    • 企业新闻
    • 联系我们
  • 带教培优
  • 资讯
    • 高考资讯
    • 高中预备资讯
    • 资料下载
  • 咨询微信:Yykunique
    • 登录
    • 注册
全部课程
  • 高中
    高一
    • 语文
    • 数学
    • 英语
    • 物理
    • 化学
    • 生物
    • 政治
    • 历史
    • 地理
    高二
    • 语文
    • 数学
    • 英语
    • 物理
    • 化学
    • 生物
    • 政治
    • 地理
    • 历史
    高三
    • 一轮
    • 二轮
    • 三轮
    • 冲刺大师课
    高考数学物理化学一本通
    高考知识点
    • 语文
    • 数学
    • 英语
    • 物理
    • 化学
    • 历史
    • 地理
    • 政治
    奥数
    历年高考真题解读
    • 2022
    • 2021
    • 2020
    • 2019
    • 2018
    • 2017
    • 2016
    • 2015
    • 2014
    • 2013
    • 2012
    • 2011
    • 2010
    • 2009
    高一 高二 高三 高考数学物理化学一本通 高考知识点 奥数 历年高考真题解读
  • 高中预备
    数学
    语文
    英语
    数学 语文 英语
  • 四六级
    四级
    六级
    四级 六级
  • 精彩专题
    志愿填报
    艺考专区
    学霸专区
    明罗开道
    史海陈说
    志愿填报 艺考专区 学霸专区 明罗开道 史海陈说
  • 金牌会员
  • 选课中心
    • 高中教师研修课程
    • 高中预备课程
    • 联报优惠
    • 师训课程
  • 公司介绍
    • 教师团队
    • 公司介绍
    • 业务体系
    • 企业新闻
    • 联系我们
  • 带教培优
  • 资讯
    • 高考资讯
    • 高中预备资讯
    • 资料下载
  • 咨询微信:Yykunique
  1. 资讯频道
  2. 高考资讯
  3. 正文
26
09月

2024年高考真题——历史(北京卷) 解析版

278 0

0

热门焦点

1
2023年高考真题——历史(北京卷) 含...
2
2023年高考真题——数学(新高考Ⅰ卷)...
3
2023年高考真题——英语(新高考Ⅰ卷)...
4
2023年高考真题——政治(北京卷) 含...
5
2023年高考真题——语文(新高考II卷...
6
2023年高考真题——数学(新高考II卷...

热门标签

高考真题段姜华数学 高考语文汪文龙 陈强 高考冲刺 高考生物知识点 高考数学备考方法 高考政治主观题 高中复习方法 高考语文考点解析 高考历史 带教培优 新高考改革

编辑推荐

1
2023年高考真题——化学(北京卷) 含...
2
2023年高考真题——物理(北京卷) 含...
3
2023年高考真题——英语(北京卷) 含...
4
2023年高考真题——数学(北京卷) 含...
5
2023年高考真题——语文(北京卷) 含...

我是学生

  • 如何注册
  • 如何学习
  • 常见问题

我是老师

  • 发布课程
  • 上传课件
  • 录入题目

账户管理

  • 找回密码
  • 实名认证
  • 设置头像

品牌合作

  • 腾讯课堂
  • 金山词霸
  • 淘宝店铺

优易课

  • 关于我们
  • 联系我们
  • 新浪微博
优易课公众号
优易课高考APP
Powered by EduSoho v25.4.11 ©2014-2026 课程存档
课程内容版权均归 北京卓铭助力教育科技有限公司 所有
京ICP备15014500号-1 ICP证 京B2-20182130 电话:010-82535155 地址:中关村互联网教育创新中心943
  • 学
    习
    中
    心
  • TOP

工作时间:周一到周五09:00 ——18:00

咨询电话:01082535155

邮箱: youyike@yyk100.com